免费成人影片

我院科研团队与尧唐生物联合开发原发性高草酸尿症1型(PH1)体内基因编辑治疗新方案


原发性高草酸尿症1型(PH1)是一种罕见的遗传代谢疾病,由于Agxt基因突变,肝脏中负责乙醛酸代谢的生产线出现故障,导致草酸这种“废料”过量生成。这些过量的草酸在肾脏中就像多余的积木,容易与钙结合,形成草酸钙结晶,进而引发肾钙质沉着和肾功能逐渐下降,最终可能发展为终末期肾病(ESRD)。如果不及时治疗,草酸还可能在全身多个器官中沉积,造成严重的“堵塞”现象,危及生命。


目前,靶向乙醇酸氧化酶(GO)的siRNA药物已在临床应用,但其高昂的费用和需要重复给药的限制给患者带来了巨大的经济负担。


2024年10月,华东师范大学生命科学学院的吴宇轩研究员与尧唐生物合作,开发了一种脂质纳米颗粒(LNPs)介导的体内基因编辑策略靶向敲降GO,成功在PH1小鼠体内实现了高效的基因编辑和稳定的降草酸效果。该研究成果以“Efficient and Safe In Vivo Treatment of Primary Hyperoxaluria Type 1 via LNP-CRISPR/Cas9-mediated glycolate oxidase disruption”为题,在线发表在《分子疗法》期刊上。这一创新性方法首次将LNPs介导的体内基因编辑技术应用于PH1的治疗,克服了siRNA频繁给药的困扰及AAV载体的安全性问题,实现了一次给药便可长期获益的效果,为PH1的治疗开辟了新方向。


1.png

《分子疗法》报道华东师大吴宇轩研究员团队研究成果


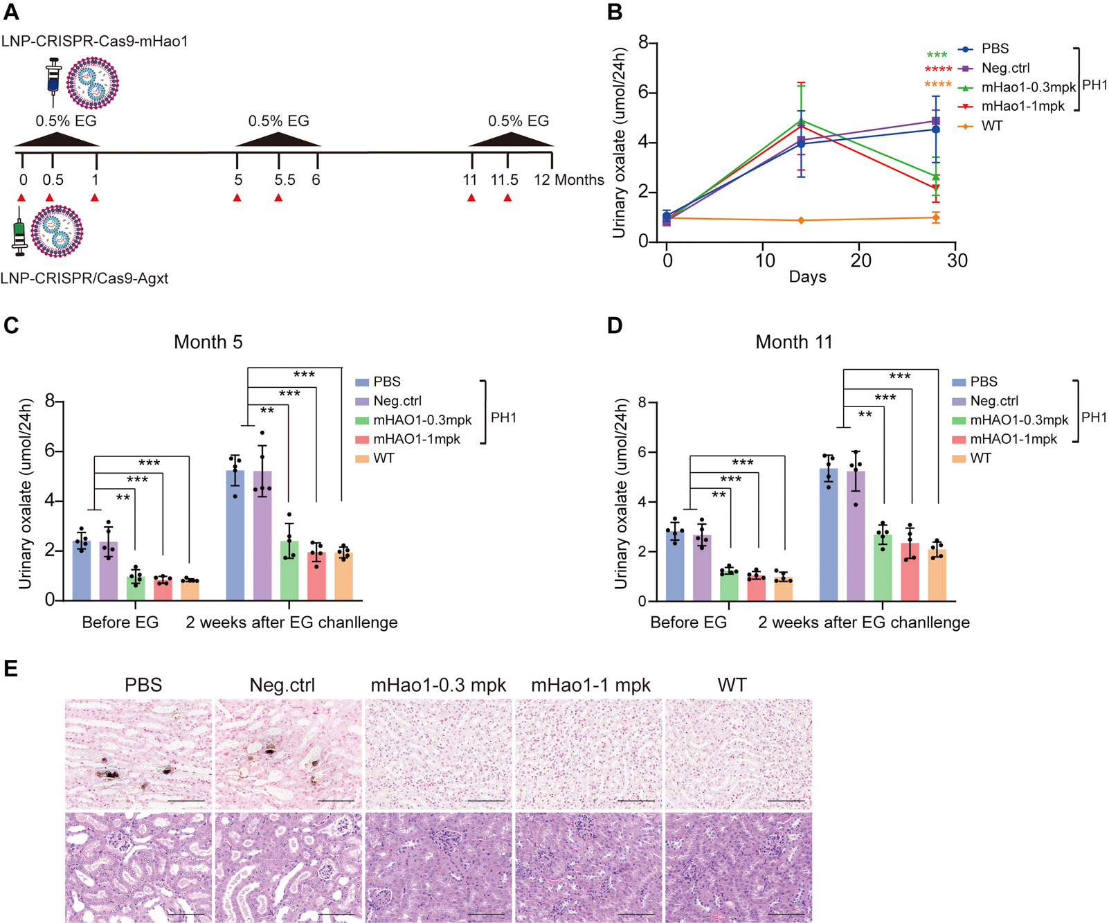
为了快速建立PH1模型小鼠,研究团队通过LNPs递送Cas9 mRNA和靶向Agxt的sgRNA,并在小鼠饮用水中添加0.5% 乙二醇(EG),成功建立了PH1小鼠模型,观察到尿草酸水平升高及肾钙质沉着,证实了建模方法的可靠性。随后,研究团队筛选了靶向小鼠Hao1基因的高效sgRNA, 利用LNP和Cas9 mRNA/Hao1-4 gRNA通过静脉注射以低高剂量在PH1小鼠体内验证该治疗策略的有效性。在长达12个月的监测中,治疗组显示出稳定的编辑效率和持久的治疗效果,尿草酸水平均显著下降,且未观察到肾钙质沉着现象,提示该治疗方法能显著缓解PH1表型。


2.jpg

实验结果-治疗效果评估


为评估该治疗方法的安全性,研究人员从组织编辑分布、脱靶分析、肝毒性及免疫反应等多个方面进行了全面检测。结果显示,基因编辑活性主要集中在肝脏中,且脱靶效应极小。此外,未观察到肝毒性或免疫反应的发生。这些结果表明,该治疗策略具有良好的安全性,为其临床应用奠定了基础。


3.jpg

实验结果-安全性评估


此外,研究人员还构建了HAO1基因人源化小鼠,并验证了LNP介导的体内编辑策略在人源化小鼠中的编辑效率和治疗效果。这项研究为PH1的临床应用提供了重要的前瞻性依据。在此基础上,上海尧唐生物已成功开展针对PH1的临床研究,并初步取得了优异的临床效果。


本研究中使用的LNPs由上海尧唐生物提供,其自主知识产权的新型脂质纳米颗粒YOL-LNPs®实现了更高效的体内递送。值得一提的是,尧唐生物自主研发的首个针对ATTR的体内基因编辑药物已于2024年3月获得国家药品监督管理局药品审评中心(CDE)批准,并于2024年6月成功完成首例患者入组,标志着国内首个LNP介导的体内基因编辑药物进入临床阶段。


博士研究生蒋艳红、副研究员陈双红和博士研究生萧圣霖为共同第一作者。华东师范大学为第一单位。华东师范大学吴宇轩研究员、廖娇阳副研究员和刘明耀教授为本文的共同通讯作者。尧唐生物王子君博士对本项研究提供了重要支持。该研究受到了科技部重点研发计划、国家自然科学基金以及上海市教委科技创新计划等支持。


附:

  论文链接:


新闻来源: