免费成人影片

喜讯:我院两项成果获得上海市教学成果二等奖


 
  近日,2017年上海市教学成果奖拟获奖项目名单进行了网上公示,我院杜震宇教授的《启迪理性,融盐入汤-<食品安全与科学理性>通识课的课程思政创新与实践》和姜晓东教授的《游戏闯关和阅读分享:依托在线教学平台激发学生主动学习潜能》双双获得2017年度教学成果二等奖。
 
 
 
  杜震宇教授领衔的教学团队(张美玲、劳勋、乔芳、李东亮)将科学理性思维的培养和对当今世界的客观认知融入到食品安全热点案例的剖析中,通过对教学策略、教学模式和教学平台的大胆创新,融盐入汤,引导学生发现和反思自身旧有思维中的缺陷和误区,并通过课堂研讨、企业实践和社会科普等手段,促成学生旧有观念和思维模式的自然转变,在“润物细无声”中培养大学生求真求实的思维特质和科学理性的世界观,实践“课程思政”,推动全人教育。本成果已具有广泛的校内外影响力。在校内有“改变三观的课”的美誉,已成为一位难求的“热课”。本成果所属的视频课和实体课已分别获得“国家精品视频公开课”和“上海市级精品课程”称号。
 
 
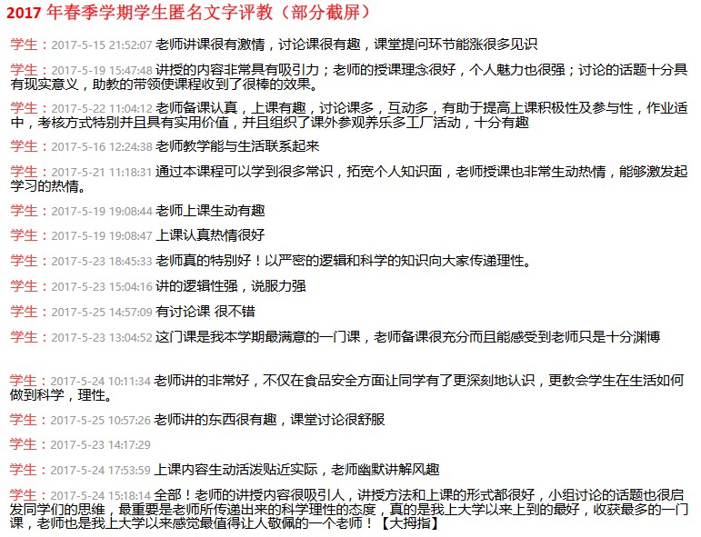
杜老师的课一直受到学生的好评
 
 
 
  课程相关内容也多次被《新华网》、《人民网》、《解放日报》、《新民晚报》等报道,并在凤凰卫视、东方卫视、上海人广电台专题播出。杜震宇教授的课内外育人事迹更已被《人民日报》(海外版)作为海归学者积极融入国内环境、培养创新人才的典型。
 
 
 
  知之者不如好之者,好之者不如乐之者。在“互联网+”大背景下,如何激发学生的好学之心,开发学生喜闻乐见的教学活动,是高校教师面临的主要教学难题之一。姜晓东老师主讲的《水生生物学》、《动物学》、《海洋与生命》、《水生生物学总论》等课程已经全面建成大夏学堂教学辅助平台,实现了教学内容数字化、师生交流网络化、课堂管理智能化。
 
 
 
  姜老师将游戏闯关理念引入到教学实践中,开发出闯关式测验,颠覆了学生“被学习”的角色,引导学生主动接受闯关式挑战,实现了对学生的个性化培养。学生对测验由过去被动完成单次,变成主动尝试多次。
 
 
 
  姜老师将分享理念引入到教学实践中,开发出分享式阅读,扩展了传统阅读的边界,使阅读成为一个综合性教学活动,让学生体会到“你不是一个人在阅读英文教材,也没只是在阅读英文教材”,学生对英文教材的阅读程度提高30%以上。
 
 
 
  闯关式测验和分享式阅读注重过程考核,实现了过程性评价,并且在线教学平台对学生的学习轨迹和学习效果全自动、全过程、全角度记录。
  上海市教学成果奖是为了全面总结近年来上海教育综合改革、高考改革及教学建设取得的经验和成果,落实全国和上海高校思想政治工作会议精神,表彰取得教学成果的单位和个人。该奖包括高等教育、基础教育和职业教育教学成果奖3个大类,我院此次获奖的两个项目均属于高等教育大类。